Mindmap
Made with gemini, reactnode & mermaid..
Generate stunning
Visual representations!
Create custom mindmaps, Generate stunning visual representation, flowchart,sequenceDiagrams, mindmap & much more....
free & ease to use.

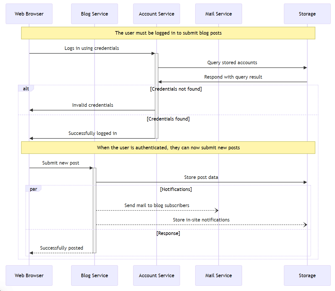
Sequence diagram

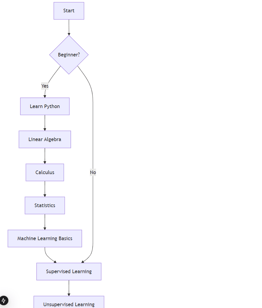
graph diagram

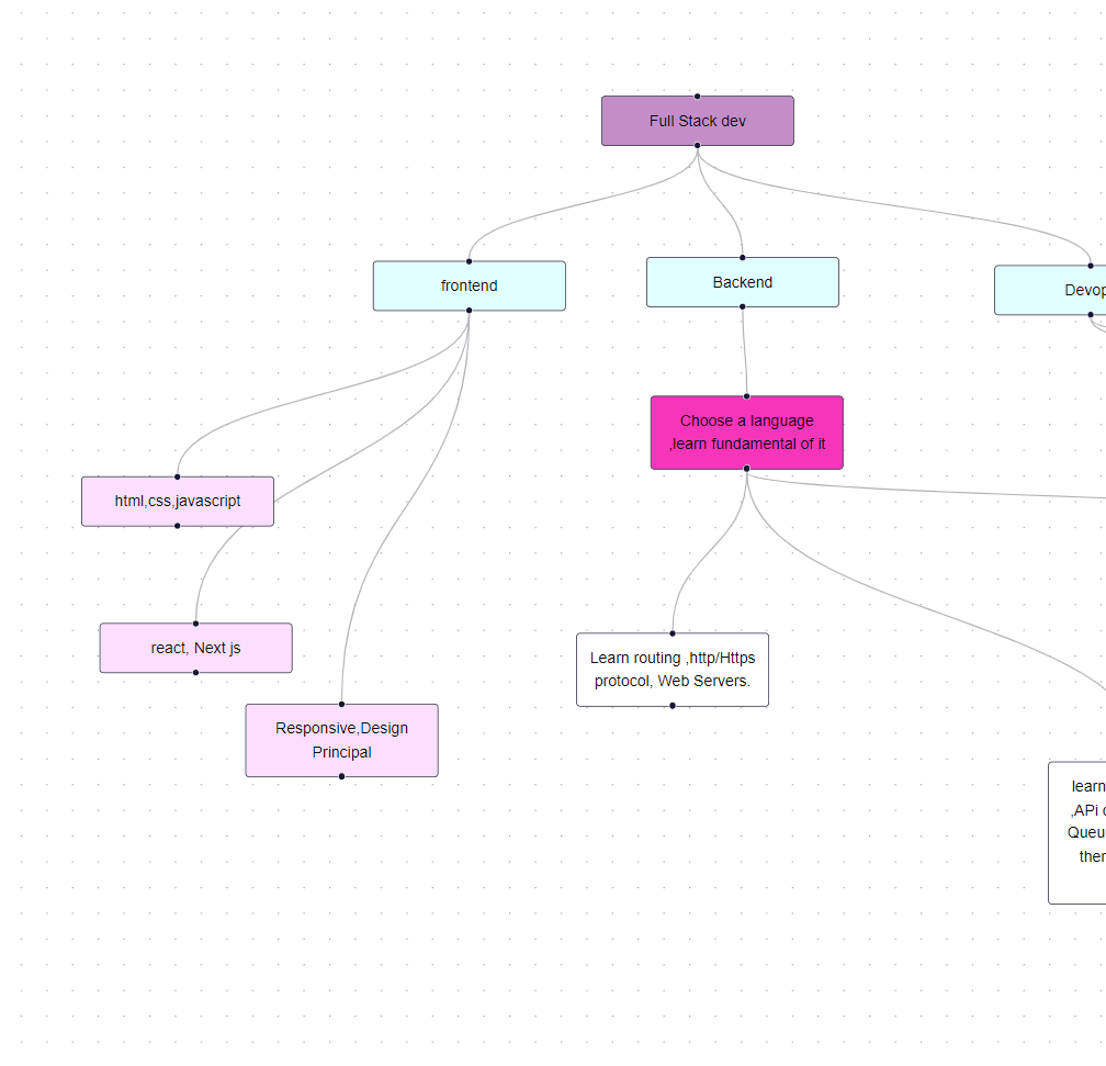
Custom mindmap

Quadrant diagram

Model diagram
Made be me - manish
@Mindmap